1 Random Variables and Probability Distributions

NoteMajor Themes of Chapter 3
  • Random Variables: Understand discrete and continuous random variables and their probability distributions

  • Probability Distributions: Master key continuous distributions (normal, exponential, Weibull, gamma, beta, lognormal) and discrete distributions (binomial, Poisson)

  • Distribution Properties: Calculate means, variances, and probabilities using probability density/mass functions and cumulative distribution functions

  • Normal Distribution: Apply standardization techniques and use normal approximations to other distributions

  • Engineering Applications: Model real-world engineering phenomena using appropriate probability distributions

  • Multiple Variables: Analyze joint distributions, independence, and functions of random variables including error propagation

ImportantLearning Objectives

After careful study of this chapter, you should be able to do the following:

  1. Determine probabilities for discrete random variables from probability mass functions and for continuous random variables from probability density functions, and use cumulative distribution functions in both cases.

  2. Calculate means and variances for discrete and continuous random variables.

  3. Understand the assumptions for each of the probability distributions presented.

  4. Select an appropriate probability distribution to calculate probabilities in specific applications.

  5. Use the table (or software) for the cumulative distribution function of a standard normal distribution to calculate probabilities.

  6. Approximate probabilities for binomial and Poisson distributions.

  7. Interpret and calculate covariances and correlations between random variables.

  8. Calculate means and variances for linear combinations of random variables.

  9. Approximate means and variances for general functions of several random variables using error propagation.

  10. Understand statistics and the central limit theorem.

1.1 Introduction

NoteIntroduction to Random Experiments

A random experiment is an experiment that can result in different outcomes, even though it is repeated in the same manner every time. The collection of all possible outcomes of a random experiment is called the sample space of the experiment.

Key Concepts:

  • Experiment: A process that generates observations
  • Random: The outcome cannot be predicted with certainty
  • Random experiment: An experiment where the outcome varies unpredictably

Figure 1 illustrates the relationship between a mathematical model and the physical system it represents. While models like Newton’s laws are not perfect abstractions, they are useful for analyzing and approximating system performance. Once validated with measurements, models can help understand, describe, and predict a system’s response to inputs.

Figure 1: Continuous iteration between model and physical system.

Figure 2 illustrates a model where uncontrollable variables (noise) interact with controllable variables to produce system outputs. Due to the noise, identical controllable settings yield varying outputs upon measurement.

Figure 2: Noise variables affect the transformation of inputs to outputs.

For measuring current in a copper wire, Ohm’s law may suffice as a model. However, if variations are significant, the model may need to account for them (see Figure 3).

Figure 3: A closer examination of the system identifies deviations from the model.

In designing a voice communication system, a model is required for call frequency and duration. Even if calls occur and last precisely 5 minutes on average, variations in timing or duration can lead to call blocking, necessitating multiple lines (see Figure 4).

Figure 4: Variation causes disruptions in the system.

1.2 Random Variables

NoteRandom Variables

A random variable is a function that assigns a real number to each outcome in the sample space of a random experiment. It provides a numerical description of the outcome of a random experiment.

Definition: A random variable is a numerical variable whose measured value can change from one replicate of the experiment to another.

Types of Random Variables:

  1. Discrete Random Variable: A random variable with a finite (or countably infinite) set of real numbers for its range.
    • Examples: number of scratches on a surface, proportion of defective parts among 1000 tested, number of transmitted bits received in error
  2. Continuous Random Variable: A random variable with an interval (either finite or infinite) of real numbers for its range.
    • Examples: electrical current, length, pressure, temperature, time, voltage, weight

The distinction between discrete and continuous random variables is important because different methods are used to work with each type.

1.3 Probability

NoteProbability Fundamentals

Probability is used to quantify likelihood or chance and represents risk or uncertainty in engineering applications. It can be interpreted as our degree of belief or relative frequency.

Key Properties:

  • Probability statements describe the likelihood that particular values occur
  • The likelihood is quantified by assigning a number from the interval [0, 1] to the set of values (or a percentage from 0 to 100%)
  • Higher numbers indicate that the set of values is more likely
  • A probability is usually expressed in terms of a random variable

For example, if X denotes part length, the probability statement can be written as: P(X \in [10.8, 11.2]) = 0.25 \quad \text{or} \quad P(10.8 \leq X \leq 11.2) = 0.25

Both equations state that the probability that the random variable X assumes a value in [10.8, 11.2] is 0.25.

1.3.1 Complement of an Event

NoteComplement of an Event

Given a set E, the complement of E is the set of elements that are not in E. The complement is denoted as E' or E^c.

Property: P(E^c) = 1 - P(E)

1.3.2 Mutually Exclusive Events

NoteMutually Exclusive Events

The sets E_1, E_2, \ldots, E_k are mutually exclusive if the intersection of any pair is empty. That is, each element is in one and only one of the sets E_1, E_2, \ldots, E_k.

Property: If events are mutually exclusive, their probabilities add.

1.3.3 Probability Properties

NoteProbability Properties
  1. P(X \in \mathbb{R}) = 1, where \mathbb{R} is the set of real numbers
  2. 0 \leq P(X \in E) \leq 1 for any set E
  3. If E_1, E_2, \ldots, E_k are mutually exclusive sets:

\small P(X \in E_1 \cup E_2 \cup \ldots \cup E_k) = P(X \in E_1) + P(X \in E_2) + \cdots + P(X \in E_k)

1.3.4 Events

NoteEvents

An event is a subset of the sample space. Sometimes, experimental results are classified into categories rather than measured numerically.

Examples:

  • Current measurement recorded as low, medium, or high
  • Electronic component classified as defective or not defective
  • Message transmission success or failure

Events provide a framework for probability calculations in both discrete and continuous settings.

1.4 Continuous Random Variables

1.4.1 Probability Density Function

NoteProbability Density Function

The probability distribution or simply distribution of a random variable X is a description of the set of probabilities associated with the possible values for X.

The probability density function (PDF) f(x) of a continuous random variable X is used to determine probabilities as follows:

P(a < X < b) = \int_{a}^{b} f(x)\,dx

Properties of the PDF:

  • f(x) \geq 0 for all x
  • \int_{-\infty}^{\infty} f(x)\,dx = 1

Important Note: If X is a continuous random variable, for any x_1 and x_2:

\small P(x_1 \leq X \leq x_2) = P(x_1 < X \leq x_2) = P(x_1 \leq X < x_2) = P(x_1 < X < x_2)

This is because P(X = c) = 0 for any specific value c when X is continuous.

TipExample 3-1: Exponential Distribution for Disk Flaw Distance

Let the continuous random variable X denote the distance in micrometers from the start of a track on a magnetic disk until the first flaw. Historical data show that the distribution of X can be modeled by the probability density function:

f(x) = \frac{1}{2000} e^{-x/2000}, \quad x \geq 0

Problem 1: For what proportion of disks is the distance to the first flaw greater than 1000 micrometers?

Solution: \begin{aligned} P(X > 1000) &= \int_{1000}^{\infty} f(x)\,dx \\ &= \int_{1000}^{\infty} \frac{1}{2000} e^{-x/2000} \,dx \\ &= \left[ -e^{-x/2000} \right]_{1000}^{\infty} \\ &= 0 - (-e^{-1000/2000}) \\ &= e^{-1/2} \\ &\approx 0.6065 \end{aligned}

Problem 2: What proportion of disks has the flaw distance between 1000 and 2000 micrometers?

Solution: \begin{aligned} P(1000 \leq X \leq 2000) &= \int_{1000}^{2000} f(x)\,dx \\ &= \left[ -e^{-x/2000} \right]_{1000}^{2000} \\ &= e^{-1/2} - e^{-1} \\ &= 0.6065 - 0.3679 \\ &= 0.2386 \end{aligned}

Figure 5: Probability density function for disk flaw example
[1] "Disk Flaw Distance Analysis:"
   lambda mean_param prob_greater_1000 prob_between_1000_2000
    <num>      <num>             <num>                  <num>
1:  5e-04       2000         0.6065307              0.2386512
   prob_greater_1000_manual prob_between_manual
                      <num>               <num>
1:                0.6065307           0.2386512
# Example 3-1: Exponential Distribution for Disk Flaw Distance
library(fastverse)
library(tidyverse)
library(fitdistrplus)
library(scales)

# Define the exponential PDF for disk flaw example
disk_data <- data.table(
  lambda = 1 / 2000,
  mean_param = 2000
) %>%
  fmutate(
    # Calculate probabilities
    prob_greater_1000 = pexp(q = 1000, rate = lambda, lower.tail = FALSE),
    prob_between_1000_2000 = pexp(q = 2000, rate = lambda, lower.tail = TRUE) -
      pexp(q = 1000, rate = lambda, lower.tail = TRUE),
    # Verify using manual integration
    prob_greater_1000_manual = exp(-1000 / mean_param),
    prob_between_manual = exp(-1000 / mean_param) - exp(-2000 / mean_param)
  )

print("Disk Flaw Distance Analysis:")
print(disk_data)

# Create visualization
x_vals <- seq(0, 8000, by = 50)
pdf_vals <- dexp(x_vals, rate = 1 / 2000)

fwrite(data.table(x = x_vals, pdf = pdf_vals), "data/exponential_pdf.csv")

1.4.2 Cumulative Distribution Function

NoteCumulative Distribution Function

The cumulative distribution function (CDF) of a continuous random variable X with probability density function f(x) is:

F(x) = P(X \leq x) = \int_{-\infty}^{x} f(u)\,du

for -\infty < x < \infty.

Key Relationships:

  • P(a < X < b) = F(b) - F(a)
  • \frac{d}{dx}F(x) = f(x) (fundamental theorem of calculus)
  • F(x) is non-decreasing
  • \lim_{x \to -\infty} F(x) = 0 and \lim_{x \to \infty} F(x) = 1
TipExample 3-2: CDF for Disk Flaw Distance

Continuing with the disk flaw example, the CDF is:

\begin{aligned} F(x) &= P(X \leq x) = \int_{0}^{x} \frac{1}{2000} e^{-u/2000}\,du \\ &= \left[ -e^{-u/2000} \right]_{0}^{x} \\ &= 1 - e^{-x/2000} \end{aligned}

for x \geq 0, and F(x) = 0 for x < 0.

Verification: We can check that P(X > 1000) = 1 - F(1000) = 1 - (1 - e^{-1/2}) = e^{-1/2} = 0.6065

Figure 6: Cumulative distribution function for disk flaw example
[1] "CDF Verification:"
       x cdf_value cdf_manual prob_greater_1000_cdf prob_between_1000_2000_cdf
   <num>     <num>      <num>                 <num>                      <num>
1:  1000 0.3934693  0.3934693             0.6065307                  0.2386512
2:  2000 0.6321206  0.6321206             0.6065307                  0.2386512
# Example 3-2: CDF for Disk Flaw Distance
cdf_data <- data.table(
  x = x_vals
) %>%
  fmutate(
    cdf_value = pexp(x, rate = 1 / 2000),
    cdf_manual = 1 - exp(-x / 2000),
    # Verify probabilities using CDF
    prob_greater_1000_cdf = 1 - pexp(1000, rate = 1 / 2000),
    prob_between_1000_2000_cdf = pexp(2000, rate = 1 / 2000) - pexp(1000, rate = 1 / 2000)
  )

print("CDF Verification:")
print(cdf_data[x %in% c(1000, 2000)])

1.4.3 Mean and Variance

NoteMean and Variance for Continuous Random Variables

Suppose X is a continuous random variable with PDF f(x).

Mean (Expected Value): The mean or expected value of X, denoted as \mu or E(X), is:

\mu = E(X) = \int_{-\infty}^{\infty} x f(x)\,dx

Variance: The variance of X, denoted as V(X) or \sigma^2, is:

\begin{aligned} \sigma^2 = V(X) &= \int_{-\infty}^{\infty} (x-\mu)^2 f(x)\,dx \\ &= E(X^2) - [E(X)]^2 \end{aligned}

Standard Deviation: The standard deviation of X is \sigma = \sqrt{V(X)}.

Interpretation:

  • The mean represents the “center” or average value
  • The variance measures the spread or variability
  • Standard deviation is in the same units as the original variable
TipExample 3-3: Mean and Variance Calculation

For the disk flaw distance example with f(x) = \frac{1}{2000} e^{-x/2000} for x \geq 0:

Mean Calculation: \begin{aligned} E(X) &= \int_{0}^{\infty} x \cdot \frac{1}{2000} e^{-x/2000}\,dx \end{aligned}

Using integration by parts with u = x and dv = \frac{1}{2000} e^{-x/2000} dx:

\begin{aligned} E(X) &= \left[ -x e^{-x/2000} \right]_{0}^{\infty} + \int_{0}^{\infty} e^{-x/2000}\,dx \\ &= 0 + 2000 \left[ -e^{-x/2000} \right]_{0}^{\infty} \\ &= 2000(0 - (-1)) = 2000 \end{aligned}

Variance Calculation: For this exponential distribution, V(X) = (2000)^2 = 4,000,000.

Interpretation: On average, the first flaw occurs at 2000 micrometers, with substantial variability (standard deviation = 2000 micrometers).

[1] "Exponential Distribution Statistics:"
    rate scale theoretical_mean theoretical_variance theoretical_sd mean_manual
   <num> <num>            <num>                <num>          <num>       <num>
1: 5e-04  2000             2000                4e+06           2000        2000
   variance_manual
             <num>
1:           4e+06
# Example 3-3: Mean and Variance Calculation
exponential_stats <- data.table(
  rate = 1 / 2000,
  scale = 2000
) %>%
  fmutate(
    theoretical_mean = 1 / rate,
    theoretical_variance = 1 / rate^2,
    theoretical_sd = sqrt(theoretical_variance),
    # Verify mean calculation manually
    mean_manual = scale,
    variance_manual = scale^2
  )

print("Exponential Distribution Statistics:")
print(exponential_stats)

1.5 Important Continuous Distributions

1.5.1 Normal Distribution

NoteNormal Distribution

The normal distribution is the most widely used model for continuous random variables. It’s also called the Gaussian distribution.

Probability Density Function: A random variable X has a normal distribution with parameters \mu and \sigma if:

f(x) = \frac{1}{\sqrt{2\pi\sigma^2}} \exp\left\{-\frac{1}{2}\left(\frac{x-\mu}{\sigma}\right)^2\right\}

for -\infty < x < \infty, where -\infty < \mu < \infty and \sigma > 0.

Parameters:

  • E(X) = \mu (location parameter)
  • V(X) = \sigma^2 (scale parameter)

Notation: X \sim N(\mu, \sigma^2)

Key Properties:

  • Symmetric about \mu
  • Bell-shaped curve
  • Inflection points at \mu \pm \sigma
  • About 68% of values within \mu \pm \sigma
  • About 95% of values within \mu \pm 2\sigma
  • About 99.7% of values within \mu \pm 3\sigma
Figure 7: Normal probability density functions for selected values of \mu and \sigma^2
TipExample 3-4: Current Measurement

Assume that current measurements in a wire follow a normal distribution with mean \mu = 10 milliamperes and variance \sigma^2 = 4 (so \sigma = 2) milliamperes^2. What is the probability that a measurement exceeds 13 milliamperes?

Solution: We need P(X > 13) where X \sim N(10, 4).

This probability corresponds to the area under the normal curve to the right of 13, as shown in Figure 8.

Figure 8: Probability that X > 13 for normal distribution with \mu = 10, \sigma^2 = 4

Since there’s no closed-form expression for the normal integral, we use standardization or statistical software.

NoteEmpirical Rule for Normal Distribution

For any normal distribution:

\begin{aligned} P(\mu - \sigma < X < \mu + \sigma) &= 0.6827 \\ P(\mu - 2\sigma < X < \mu + 2\sigma) &= 0.9545 \\ P(\mu - 3\sigma < X < \mu + 3\sigma) &= 0.9973 \end{aligned}

Figure 9: Probabilities associated with a normal distribution
[1] "Normal Distribution Empirical Rule:"
      mu sigma prob_1sigma prob_2sigma prob_3sigma theoretical_1sigma
   <num> <num>       <num>       <num>       <num>              <num>
1:     0     1   0.6826895   0.9544997   0.9973002             0.6827
   theoretical_2sigma theoretical_3sigma
                <num>              <num>
1:             0.9545             0.9973
# Normal Distribution Properties and Empirical Rule
normal_props <- data.table(
  mu = 0,
  sigma = 1
) %>%
  fmutate(
    # Empirical rule calculations
    prob_1sigma = pnorm(mu + sigma) - pnorm(mu - sigma),
    prob_2sigma = pnorm(mu + 2 * sigma) - pnorm(mu - 2 * sigma),
    prob_3sigma = pnorm(mu + 3 * sigma) - pnorm(mu - 3 * sigma),
    # Theoretical values
    theoretical_1sigma = 0.6827,
    theoretical_2sigma = 0.9545,
    theoretical_3sigma = 0.9973
  )

print("Normal Distribution Empirical Rule:")
print(normal_props)

1.5.2 Standard Normal Distribution

NoteStandard Normal Random Variable

A normal random variable with \mu = 0 and \sigma^2 = 1 is called a standard normal random variable, denoted as Z.

Standard Normal CDF: \Phi(z) = P(Z \leq z)

Standardizing: If X \sim N(\mu, \sigma^2), then:

Z = \frac{X - \mu}{\sigma} \sim N(0, 1)

Key Property: P(X \leq x) = P\left(Z \leq \frac{x - \mu}{\sigma}\right) = \Phi\left(\frac{x - \mu}{\sigma}\right)

Figure 10: Standard normal probability density function
Figure 11: Cumulative Standard Normal Distribution Table
TipExample 3-5: Standard Normal Calculations

Problem 1: P(Z > 1.26)

Solution: P(Z > 1.26) = 1 - P(Z \leq 1.26) = 1 - 0.89617 = 0.10383

Problem 2: P(Z < -0.86)

Solution: P(Z < -0.86) = 0.19489

Problem 3: P(-1.25 < Z < 0.37)

Solution: P(-1.25 < Z < 0.37) = P(Z < 0.37) - P(Z < -1.25) = 0.64431 - 0.10565 = 0.53866

Problem 4: Find z such that P(Z > z) = 0.05

Solution: We need P(Z \leq z) = 0.95. From the table, z = 1.645.

Figure 12: Graphical displays for standard normal examples
[1] "Standard Normal Calculations:"
                  calculation       result
                       <char>        <num>
1:                P(Z > 1.26) 1.038347e-01
2:               P(Z < -0.86) 1.948945e-01
3:               P(Z > -1.37) 9.146565e-01
4:        P(-1.25 < Z < 0.37) 5.386590e-01
5:               P(Z <= -4.6) 2.112455e-06
6:      z for P(Z > z) = 0.05 1.644854e+00
7: z for P(-z < Z < z) = 0.99 2.575829e+00
# Example 3-5: Standard Normal Calculations
standard_normal_calcs <- data.table(
  calculation = c(
    "P(Z > 1.26)", "P(Z < -0.86)", "P(Z > -1.37)",
    "P(-1.25 < Z < 0.37)", "P(Z <= -4.6)", "z for P(Z > z) = 0.05",
    "z for P(-z < Z < z) = 0.99"
  )
) %>%
  fmutate(
    result = case_when(
      calculation == "P(Z > 1.26)" ~ pnorm(1.26, lower.tail = FALSE),
      calculation == "P(Z < -0.86)" ~ pnorm(-0.86),
      calculation == "P(Z > -1.37)" ~ pnorm(-1.37, lower.tail = FALSE),
      calculation == "P(-1.25 < Z < 0.37)" ~ pnorm(0.37) - pnorm(-1.25),
      calculation == "P(Z <= -4.6)" ~ pnorm(-4.6),
      calculation == "z for P(Z > z) = 0.05" ~ qnorm(0.05, lower.tail = FALSE),
      calculation == "z for P(-z < Z < z) = 0.99" ~ qnorm(0.995),
      TRUE ~ NA_real_
    )
  )

print("Standard Normal Calculations:")
print(standard_normal_calcs)
TipExample 3-6: Shaft Diameter Quality Control

The diameter of a shaft is normally distributed with mean 0.2508 inch and standard deviation 0.0005 inch. The specifications are 0.2500 \pm 0.0015 inch. What proportion of shafts conforms to specifications?

Solution: We need P(0.2485 < X < 0.2515) where X \sim N(0.2508, 0.0005^2).

Standardizing: \small \begin{aligned} P(0.2485 < X < 0.2515) &= P\left(\frac{0.2485 - 0.2508}{0.0005} < Z < \frac{0.2515 - 0.2508}{0.0005}\right) \\ &= P(-4.6 < Z < 1.4) \\ &= P(Z < 1.4) - P(Z < -4.6) \\ &= 0.91924 - 0.00000 = 0.91924 \end{aligned}

Interpretation: About 91.9% of shafts meet specifications.

Figure 13: Normal distribution for shaft diameter example
[1] "Shaft Diameter Quality Control:"
       mu sigma lower_spec upper_spec z_lower z_upper prob_meets_specs
    <num> <num>      <num>      <num>   <num>   <num>            <num>
1: 0.2508 5e-04     0.2485     0.2515    -4.6     1.4        0.9192412
   prob_direct
         <num>
1:   0.9192412
# Example 3-6: Shaft Diameter Quality Control
shaft_data <- data.table(
  mu = 0.2508,
  sigma = 0.0005,
  lower_spec = 0.2485,
  upper_spec = 0.2515
) %>%
  fmutate(
    # Standardize the specification limits
    z_lower = (lower_spec - mu) / sigma,
    z_upper = (upper_spec - mu) / sigma,
    # Calculate probability
    prob_meets_specs = pnorm(z_upper) - pnorm(z_lower),
    # Direct calculation
    prob_direct = pnorm(upper_spec, mean = mu, sd = sigma) -
      pnorm(lower_spec, mean = mu, sd = sigma)
  )

print("Shaft Diameter Quality Control:")
print(shaft_data)

1.5.3 Lognormal Distribution

NoteLognormal Distribution

If W \sim N(\theta, \omega^2), then X = \exp(W) has a lognormal distribution.

Probability Density Function: f(x) = \frac{1}{x\sqrt{2\pi\omega^2}} \exp\left\{-\frac{1}{2}\left(\frac{\ln(x) - \theta}{\omega}\right)^2\right\}

for 0 < x < \infty.

Parameters:

  • \theta: location parameter of underlying normal
  • \omega > 0: scale parameter of underlying normal

Mean and Variance:

\begin{aligned} E(X) &= \exp\left(\theta + \frac{\omega^2}{2}\right) \\ V(X) &= \exp(2\theta + \omega^2)\left[\exp(\omega^2) - 1\right] \end{aligned}

Applications: Lifetimes, financial data, environmental measurements

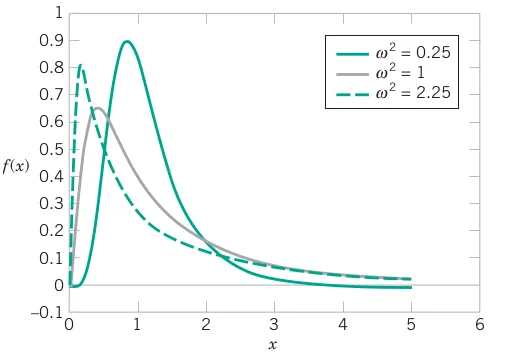
Figure 14: Lognormal probability density functions with \theta = 0 for selected values of \omega^2
TipExample 3-7: Semiconductor Laser Lifetime

The lifetime of a semiconductor laser has a lognormal distribution with \theta = 10 and \omega = 1.5 hours.

Problem 1: What is the probability the lifetime exceeds 10,000 hours?

Solution: Let W \sim N(10, 1.5^2), so X = \exp(W).

\begin{aligned} P(X > 10,000) &= P(\exp(W) > 10,000) \\ &= P(W > \ln(10,000)) \\ &= P\left(\frac{W - 10}{1.5} > \frac{\ln(10,000) - 10}{1.5}\right) \\ &= P\left(Z > \frac{9.2103 - 10}{1.5}\right) \\ &= P(Z > -0.5264) = 0.7009 \end{aligned}

Problem 2: What lifetime is exceeded by 99% of lasers?

Solution: We need x such that P(X > x) = 0.99, or P(X \leq x) = 0.01.

From P(\ln(X) \leq \ln(x)) = 0.01 and \ln(X) \sim N(10, 1.5^2):

P\left(\frac{\ln(X) - 10}{1.5} \leq \frac{\ln(x) - 10}{1.5}\right) = 0.01

Since P(Z \leq -2.326) = 0.01: \frac{\ln(x) - 10}{1.5} = -2.326 x = \exp(10 - 1.5 \times 2.326) = \exp(6.511) = 673.6 \text{ hours}

[1] "Lognormal Distribution Analysis:"
   theta omega test_value prob_exceeds_10000 percentile_99 theoretical_mean
   <num> <num>      <num>              <num>         <num>            <num>
1:    10   1.5      10000          0.7007086      672.1478         67846.29
   theoretical_variance theoretical_sd
                  <num>          <num>
1:          39070059887       197661.5
# Example 3-7: Semiconductor Laser Lifetime (Lognormal)
lognormal_data <- data.table(
  theta = 10,
  omega = 1.5,
  test_value = 10000
) %>%
  fmutate(
    # Probability calculations
    prob_exceeds_10000 = plnorm(test_value, meanlog = theta, sdlog = omega, lower.tail = FALSE),
    # Find 99th percentile (exceeded by 99%)
    percentile_99 = qlnorm(0.01, meanlog = theta, sdlog = omega),
    # Mean and variance
    theoretical_mean = exp(theta + omega^2 / 2),
    theoretical_variance = exp(2 * theta + omega^2) * (exp(omega^2) - 1),
    theoretical_sd = sqrt(theoretical_variance)
  )

print("Lognormal Distribution Analysis:")
print(lognormal_data)

1.5.4 Gamma Distribution

NoteGamma Distribution

The random variable X has a gamma distribution with shape parameter r > 0 and rate parameter \lambda > 0 if:

Probability Density Function:

f(x) = \frac{\lambda^r x^{r-1} \exp(-\lambda x)}{\Gamma(r)}, \quad x > 0

where \Gamma(r) = \int_0^{\infty} t^{r-1} e^{-t} dt is the gamma function.

Properties of Gamma Function:

  • \Gamma(r) = (r-1)! for positive integers r
  • \Gamma(r) = (r-1)\Gamma(r-1) for r > 1
  • \Gamma(1/2) = \sqrt{\pi}

Mean and Variance: \begin{aligned} E(X) &= \frac{r}{\lambda} \\ V(X) &= \frac{r}{\lambda^2} \end{aligned}

Special Cases:

  • r = 1: Exponential distribution
  • r = \nu/2, \lambda = 1/2: Chi-square distribution with \nu degrees of freedom
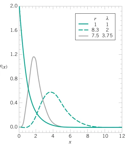
Figure 15: Gamma probability density functions for selected values of \lambda and r

1.5.5 Weibull Distribution

NoteWeibull Distribution

The Weibull distribution is widely used in reliability engineering and survival analysis.

Probability Density Function: f(x) = \frac{\beta}{\delta} \left(\frac{x}{\delta}\right)^{\beta-1} \exp\left\{-\left(\frac{x}{\delta}\right)^{\beta}\right\}, \quad x > 0

Cumulative Distribution Function: F(x) = 1 - \exp\left\{-\left(\frac{x}{\delta}\right)^{\beta}\right\}

Parameters:

  • \delta > 0: scale parameter
  • \beta > 0: shape parameter

Mean and Variance: \begin{aligned} E(X) &= \delta \Gamma\left(1 + \frac{1}{\beta}\right) \\ V(X) &= \delta^2 \left[\Gamma\left(1 + \frac{2}{\beta}\right) - \left\{\Gamma\left(1 + \frac{1}{\beta}\right)\right\}^2\right] \end{aligned}

Special Cases:

  • \beta = 1: Exponential distribution
  • \beta = 2: Rayleigh distribution
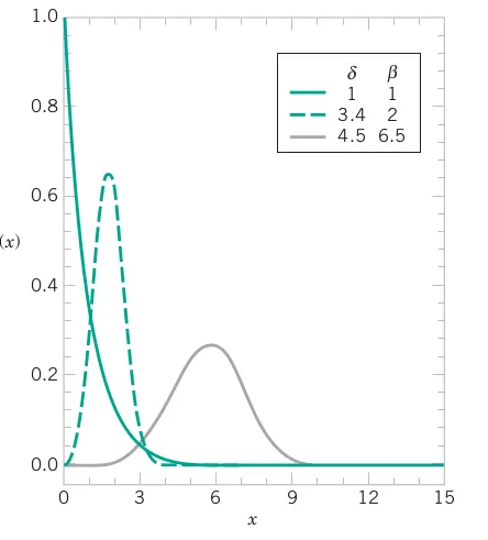
Figure 16: Weibull probability density functions for selected values of \delta and \beta
TipExample 3-8: Bearing Failure Time

The time to failure (in hours) of a bearing follows a Weibull distribution with \beta = 0.5 and \delta = 5000 hours.

Problem 1: Determine the mean time until failure.

Solution: \begin{aligned} E(X) &= \delta \Gamma\left(1 + \frac{1}{\beta}\right) \\ &= 5000 \times \Gamma(1 + 2) \\ &= 5000 \times \Gamma(3) \\ &= 5000 \times 2! = 10,000 \text{ hours} \end{aligned}

Problem 2: Determine the probability that a bearing lasts at least 6000 hours.

Solution: \begin{aligned} P(X > 6000) &= 1 - F(6000) \\ &= \exp\left\{-\left(\frac{6000}{5000}\right)^{0.5}\right\} \\ &= \exp(-1.2^{0.5}) \\ &= \exp(-1.095) = 0.334 \end{aligned}

Interpretation: Only 33.4% of bearings last at least 6000 hours.

[1] "Weibull Distribution Analysis:"
   shape scale test_time mean_failure_time prob_lasts_6000 variance       sd
   <num> <num>     <num>             <num>           <num>    <num>    <num>
1:   0.5  5000      6000             10000       0.3343907    5e+08 22360.68
# Example 3-8: Bearing Failure Time (Weibull)
weibull_data <- data.table(
  shape = 0.5,
  scale = 5000,
  test_time = 6000
) %>%
  fmutate(
    # Mean time until failure
    mean_failure_time = scale * gamma(1 + 1 / shape),
    # Probability of lasting at least 6000 hours
    prob_lasts_6000 = pweibull(test_time, shape = shape, scale = scale, lower.tail = FALSE),
    # Variance calculation
    variance = scale^2 * (gamma(1 + 2 / shape) - (gamma(1 + 1 / shape))^2),
    sd = sqrt(variance)
  )

print("Weibull Distribution Analysis:")
print(weibull_data)

1.5.6 Beta Distribution

NoteBeta Distribution

The beta distribution is defined on the interval [0, 1] and is useful for modeling proportions and percentages.

Probability Density Function:

f(x) = \frac{\Gamma(\alpha + \beta)}{\Gamma(\alpha)\Gamma(\beta)} x^{\alpha-1} (1-x)^{\beta-1}, \quad 0 \leq x \leq 1

Parameters:

  • \alpha > 0: shape parameter
  • \beta > 0: shape parameter

Mean and Variance:

\begin{aligned} E(X) &= \frac{\alpha}{\alpha + \beta} \\ V(X) &= \frac{\alpha\beta}{(\alpha + \beta)^2(\alpha + \beta + 1)} \end{aligned}

Special Cases:

  • \alpha = \beta = 1: Uniform distribution on [0, 1]
  • \alpha = 1, \beta > 1: Decreasing function
  • \alpha > 1, \beta = 1: Increasing function
  • \alpha = \beta > 1: Symmetric and unimodal

Applications: Quality control, project completion times, proportions

Figure 17: Beta probability density functions for selected values of \alpha and \beta
TipExample 3-9: Project Completion Time

The proportion of maximum allowed time to complete a task follows a beta distribution with \alpha = 2.5 and \beta = 1.

Problem 1: What is the probability that the proportion exceeds 0.7?

Solution: \begin{aligned} P(X > 0.7) &= \int_{0.7}^{1} \frac{\Gamma(2.5 + 1)}{\Gamma(2.5)\Gamma(1)} x^{2.5-1} (1-x)^{1-1} dx \\ &= \int_{0.7}^{1} \frac{\Gamma(3.5)}{\Gamma(2.5)} x^{1.5} dx \\ &= \frac{2.5}{1} \int_{0.7}^{1} x^{1.5} dx \\ &= 2.5 \left[\frac{x^{2.5}}{2.5}\right]_{0.7}^{1} \\ &= (1^{2.5} - 0.7^{2.5}) = 1 - 0.7^{2.5} = 0.59 \end{aligned}

Problem 2: Calculate the mean and variance.

Solution: \begin{aligned} E(X) &= \frac{\alpha}{\alpha + \beta} = \frac{2.5}{2.5 + 1} = \frac{2.5}{3.5} = 0.714 \\ V(X) &= \frac{\alpha\beta}{(\alpha + \beta)^2(\alpha + \beta + 1)} \\ &= \frac{2.5 \times 1}{(3.5)^2 \times 4.5} = \frac{2.5}{55.125} = 0.045 \end{aligned}

[1] "Beta Distribution Analysis:"
   alpha beta_param test_value prob_exceeds_07 mean_beta variance_beta
   <num>      <num>      <num>           <num>     <num>         <num>
1:   2.5          1        0.7       0.5900366 0.7142857    0.04535147
     sd_beta
       <num>
1: 0.2129589
# Example 3-9: Project Completion Time (Beta)
beta_data <- data.table(
  alpha = 2.5,
  beta_param = 1,
  test_value = 0.7
) %>%
  fmutate(
    # Probability exceeds 0.7
    prob_exceeds_07 = pbeta(test_value, shape1 = alpha, shape2 = beta_param, lower.tail = FALSE),
    # Mean and variance
    mean_beta = alpha / (alpha + beta_param),
    variance_beta = (alpha * beta_param) / ((alpha + beta_param)^2 * (alpha + beta_param + 1)),
    sd_beta = sqrt(variance_beta)
  )

print("Beta Distribution Analysis:")
print(beta_data)

1.6 Probability Plots

1.6.1 Normal Probability Plots

NoteNormal Probability Plots

A normal probability plot is a graphical method for determining whether sample data conform to a hypothesized normal distribution. The procedure is:

  1. Order the sample data from smallest to largest: x_{(1)} \leq x_{(2)} \leq \cdots \leq x_{(n)}

  2. Plot the pairs (x_{(i)}, \Phi^{-1}((i-0.5)/n)) for i = 1, 2, \ldots, n

  3. If the data are from a normal distribution, the plotted points will approximately follow a straight line

Interpretation:

  • Straight line pattern: Data consistent with normal distribution
  • Curved pattern: Data may follow a different distribution
  • Outliers: Points that deviate significantly from the line

Advantages:

  • Visual assessment of normality
  • Identifies outliers
  • Suggests alternative distributions
TipExample 3-10: Battery Life Normal Probability Plot

Consider battery life data (in hours): 176, 191, 214, 220, 205, 192, 201, 190, 183, 185.

The normal probability plot helps assess whether these data could reasonably come from a normal distribution.

[1] "Battery Life Data for Normal Probability Plot:"
     life sample_mean sample_sd sample_size  rank theoretical_quantile
    <num>       <num>     <num>       <int> <num>                <num>
 1:   176       195.7  14.03211          10     1           -1.6448536
 2:   183       195.7  14.03211          10     2           -1.0364334
 3:   185       195.7  14.03211          10     3           -0.6744898
 4:   190       195.7  14.03211          10     4           -0.3853205
 5:   191       195.7  14.03211          10     5           -0.1256613
 6:   192       195.7  14.03211          10     6            0.1256613
 7:   201       195.7  14.03211          10     7            0.3853205
 8:   205       195.7  14.03211          10     8            0.6744898
 9:   214       195.7  14.03211          10     9            1.0364334
10:   220       195.7  14.03211          10    10            1.6448536
    fitted_value
           <num>
 1:     172.6192
 2:     181.1567
 3:     186.2355
 4:     190.2931
 5:     193.9367
 6:     197.4633
 7:     201.1069
 8:     205.1645
 9:     210.2433
10:     218.7808
[1] "Shapiro-Wilk p-value: 0.7173"
# Example 3-10: Normal Probability Plot
battery_life <- data.table(
  life = c(176, 191, 214, 220, 205, 192, 201, 190, 183, 185)
) %>%
  fmutate(
    sample_mean = fmean(life),
    sample_sd = fsd(life),
    sample_size = fnobs(life)
  )

# Create normal probability plot data
battery_sorted <- battery_life %>%
  fmutate(rank = frank(life, ties.method = "average")) %>%
  fmutate(
    theoretical_quantile = qnorm((rank - 0.5) / sample_size),
    fitted_value = sample_mean + sample_sd * theoretical_quantile
  ) %>%
  roworder(life)

print("Battery Life Data for Normal Probability Plot:")
print(battery_sorted)

# Test for normality using Shapiro-Wilk
shapiro_test <- shapiro.test(battery_life$life)
print(paste("Shapiro-Wilk p-value:", round(shapiro_test$p.value, 4)))

fwrite(battery_sorted, "data/battery_normal_plot.csv")

Interpretation: If the points roughly follow a straight line, the normal distribution is a reasonable model for the data.

1.6.2 Other Probability Plots

NoteOther Probability Plots

The same probability plotting technique can be used with any distribution:

Lognormal Probability Plot:

  • Plot (x_{(i)}, \Phi^{-1}((i-0.5)/n)) where the x-axis uses a log scale
  • Or plot (\ln(x_{(i)}), \Phi^{-1}((i-0.5)/n)) on normal scales

Weibull Probability Plot:

  • Plot (\ln(x_{(i)}), \ln(-\ln(1-(i-0.5)/n)))
  • Straight line indicates Weibull distribution

Exponential Probability Plot:

  • Plot (x_{(i)}, -\ln(1-(i-0.5)/n))
  • Straight line indicates exponential distribution

General Approach:

  1. Transform data using the inverse CDF of the hypothesized distribution
  2. Plot against order statistics
  3. Assess linearity
TipExample 3-11: Lognormal Probability Plot

Consider failure time data that might follow a lognormal distribution. The lognormal probability plot helps determine if this distribution is appropriate.

[1] "Lognormal Distribution Fit:"
    time  ln_time sample_size meanlog_est sdlog_est
   <num>    <num>       <int>       <num>     <num>
1:    81 4.394449          50    4.966551 0.4756993
[1] "KS test p-value for lognormal: 0.8849"
# Example 3-11: Lognormal Probability Plot
# Simulate some failure time data that might be lognormal
set.seed(42)
failure_times <- data.table(
  time = c(
    81, 249, 117, 227, 134, 98, 135, 149, 225, 59,
    291, 223, 127, 185, 181, 101, 205, 115, 240, 151,
    98, 80, 198, 161, 240, 118, 177, 342, 197, 146,
    158, 82, 83, 98, 104, 197, 64, 34, 65, 100,
    139, 137, 342, 144, 215, 249, 149, 185, 151, 200
  )
) %>%
  fmutate(
    ln_time = log(time),
    sample_size = fnobs(time)
  )

# Fit lognormal distribution
lognormal_fit <- failure_times %>%
  fmutate(
    meanlog_est = fmean(ln_time),
    sdlog_est = fsd(ln_time)
  )

print("Lognormal Distribution Fit:")
print(lognormal_fit[1])

# Test goodness of fit
ks_test_lognormal <- ks.test(failure_times$time, "plnorm",
  meanlog = lognormal_fit$meanlog_est[1],
  sdlog = lognormal_fit$sdlog_est[1]
)
print(paste("KS test p-value for lognormal:", round(ks_test_lognormal$p.value, 4)))

fwrite(failure_times, "data/failure_times.csv")

1.7 Discrete Random Variables

NoteDiscrete Random Variables

A discrete random variable can take on only a finite or countably infinite number of distinct values. Common examples include:

  • Number of defective items in a batch
  • Number of customers arriving per hour
  • Number of successful trials in a sequence

Key Characteristics:

  • Possible values are usually integers
  • Probability is concentrated at specific points
  • Between any two possible values, the probability is zero

1.7.1 Probability Mass Function

NoteProbability Mass Function (PMF)

For a discrete random variable X with possible values x_1, x_2, \ldots, x_n, the probability mass function is:

f(x_i) = P(X = x_i)

Properties:

  • f(x_i) \geq 0 for all x_i
  • \sum_{i=1}^{n} f(x_i) = 1
  • f(x) = 0 if x is not a possible value

Notation: Sometimes written as p(x) or P(X = x)

TipExample 3-12: Digital Transmission Errors

Let X equal the number of bits in error in the next 4 bits transmitted. Suppose the probabilities are:

  • P(X = 0) = 0.6561
  • P(X = 1) = 0.2916
  • P(X = 2) = 0.0486
  • P(X = 3) = 0.0036
  • P(X = 4) = 0.0001

This completely specifies the probability distribution of X.

Figure 18: Probability mass function for transmission errors
[1] "Transmission Error Distribution:"
   errors probability total_prob cumulative_prob
    <int>       <num>      <num>           <num>
1:      0      0.6561          1          0.6561
2:      1      0.2916          1          0.9477
3:      2      0.0486          1          0.9963
4:      3      0.0036          1          0.9999
5:      4      0.0001          1          1.0000
# Example 3-12: Digital Transmission Errors (PMF)
transmission_data <- data.table(
  errors = 0:4,
  probability = c(0.6561, 0.2916, 0.0486, 0.0036, 0.0001)
) %>%
  fmutate(
    # Verify probabilities sum to 1
    total_prob = fsum(probability),
    # Calculate cumulative probabilities
    cumulative_prob = cumsum(probability)
  )

print("Transmission Error Distribution:")
print(transmission_data)

fwrite(transmission_data, "data/transmission_errors.csv")

1.7.2 Cumulative Distribution Function

NoteCumulative Distribution Function for Discrete Variables

The cumulative distribution function of a discrete random variable X is:

F(x) = P(X \leq x) = \sum_{x_i \leq x} f(x_i)

Properties:

  • F(x) is a step function
  • Jumps occur at possible values of X
  • Jump size equals P(X = x_i)
  • F(x) is non-decreasing
  • \lim_{x \to -\infty} F(x) = 0 and \lim_{x \to \infty} F(x) = 1

Key Relationship: P(a < X \leq b) = F(b) - F(a)

TipExample 3-13: CDF for Transmission Errors

Continuing the previous example:

  • F(0) = P(X \leq 0) = 0.6561
  • F(1) = P(X \leq 1) = 0.6561 + 0.2916 = 0.9477
  • F(2) = P(X \leq 2) = 0.9477 + 0.0486 = 0.9963
  • F(3) = P(X \leq 3) = 0.9963 + 0.0036 = 0.9999
  • F(4) = P(X \leq 4) = 0.9999 + 0.0001 = 1.0000

Note: F(1.5) = P(X \leq 1.5) = P(X \leq 1) = 0.9477 since X cannot equal 1.5.

Figure 19: Cumulative distribution function for transmission errors
[1] "CDF for Transmission Errors:"
   errors probability cumulative_prob     prob_statement
    <int>       <num>           <num>             <char>
1:      0      0.6561          0.6561 P(X <= 0) = 0.6561
2:      1      0.2916          0.9477 P(X <= 1) = 0.9477
3:      2      0.0486          0.9963 P(X <= 2) = 0.9963
4:      3      0.0036          0.9999 P(X <= 3) = 0.9999
5:      4      0.0001          1.0000      P(X <= 4) = 1
[1] "CDF at Non-Integer Values:"
       x cdf_value  interpretation
   <num>     <num>          <char>
1:   1.5    0.9477 F(1.5) = 0.9477
2:   2.3    0.9963 F(2.3) = 0.9963
3:   3.7    0.9999 F(3.7) = 0.9999
# Example 3-13: CDF for Transmission Errors
cdf_transmission <- transmission_data %>%
  fselect(errors, probability, cumulative_prob) %>%
  fmutate(
    prob_statement = paste0("P(X <= ", errors, ") = ", round(cumulative_prob, 4))
  )

print("CDF for Transmission Errors:")
print(cdf_transmission)

# Example of intermediate values
intermediate_vals <- data.table(
  x = c(1.5, 2.3, 3.7),
  cdf_value = c(0.9477, 0.9963, 0.9999)
) %>%
  fmutate(
    interpretation = paste0("F(", x, ") = ", cdf_value)
  )

print("CDF at Non-Integer Values:")
print(intermediate_vals)

1.7.3 Mean and Variance

NoteMean and Variance for Discrete Random Variables

Let X have possible values x_1, x_2, \ldots, x_n with PMF f(x).

Mean (Expected Value):

\mu = E(X) = \sum_{i=1}^{n} x_i f(x_i)

Variance:

\begin{aligned} \sigma^2 = V(X) &= E[(X - \mu)^2] \\ &= \sum_{i=1}^{n} (x_i - \mu)^2 f(x_i) \\ &= \sum_{i=1}^{n} x_i^2 f(x_i) - \mu^2 \end{aligned}

Standard Deviation: \sigma = \sqrt{V(X)}

Interpretation:

  • Mean is the weighted average of possible values
  • Variance measures spread around the mean
  • Standard deviation is in original units
TipExample 3-14: Mean and Variance Calculation

For the transmission error example:

Mean:

\begin{aligned} \mu &= E(X) = 0(0.6561) + 1(0.2916) + 2(0.0486) + 3(0.0036) + 4(0.0001) \\ &= 0 + 0.2916 + 0.0972 + 0.0108 + 0.0004 = 0.4 \end{aligned}

Variance:

First, calculate E(X^2):

E(X^2) = 0^2(0.6561) + 1^2(0.2916) + 2^2(0.0486) + 3^2(0.0036) + 4^2(0.0001) = 0.52

Then: V(X) = E(X^2) - [E(X)]^2 = 0.52 - (0.4)^2 = 0.52 - 0.16 = 0.36

Standard Deviation: \sigma = \sqrt{0.36} = 0.6

Error in eval(e, .data, pe): object 'e_x_squared' not found
[1] "Mean and Variance for Transmission Errors:"
Error: object 'discrete_stats' not found
Error in eval(ei, .data, pe): object 'discrete_stats' not found
[1] "Detailed Variance Calculation:"
Error: object 'calc_table' not found
# Example 3-14: Mean and Variance Calculation for Discrete Distribution
discrete_stats <- transmission_data %>%
  fmutate(
    x_times_p = errors * probability,
    x_squared_times_p = errors^2 * probability
  ) %>%
  fsummarise(
    mean_x = fsum(x_times_p),
    e_x_squared = fsum(x_squared_times_p),
    variance_x = e_x_squared - mean_x^2,
    sd_x = sqrt(variance_x)
  )

print("Mean and Variance for Transmission Errors:")
print(discrete_stats)

# Create detailed calculation table
calc_table <- transmission_data %>%
  fmutate(
    x_times_p = errors * probability,
    x_minus_mu = errors - discrete_stats$mean_x[1],
    x_minus_mu_squared = x_minus_mu^2,
    variance_term = x_minus_mu_squared * probability
  )

print("Detailed Variance Calculation:")
print(calc_table)
TipExample 3-15: Design Choice Problem

Two product designs are compared based on revenue potential:

  • Design A: Revenue of $3 million with probability 1 (certain)
  • Design B: Revenue of $7 million with probability 0.3, or $2 million with probability 0.7

Analysis:

Design A: E(X_A) = 3 million dollars, V(X_A) = 0

Design B: \begin{aligned} E(X_B) &= 7(0.3) + 2(0.7) = 2.1 + 1.4 = 3.5 \text{ million} \\ V(X_B) &= (7-3.5)^2(0.3) + (2-3.5)^2(0.7) \\ &= (3.5)^2(0.3) + (-1.5)^2(0.7) \\ &= 3.675 + 1.575 = 5.25 \text{ million}^2 \end{aligned}

Decision: Design B has higher expected revenue but much higher risk (variance).

1.8 Binomial Distribution

NoteBinomial Distribution

A binomial experiment consists of n independent trials, each with:

  • Exactly two possible outcomes (success/failure)
  • Constant probability p of success on each trial
  • Trials are independent

Definition: The random variable X that counts the number of successes in n binomial trials has a binomial distribution with parameters n and p.

Probability Mass Function:

f(x) = P(X = x) = \binom{n}{x} p^x (1-p)^{n-x}

for x = 0, 1, 2, \ldots, n, where \binom{n}{x} = \frac{n!}{x!(n-x)!}.

Parameters:

  • n: number of trials
  • p: probability of success on each trial

Mean and Variance:

\begin{aligned} E(X) &= np \\ V(X) &= np(1-p) \end{aligned}

Notation: X \sim \text{Binomial}(n, p) or X \sim B(n, p)

(a)
(b)
Figure 20: Binomial distributions for selected values of n and p
TipExample 3-16: Water Sample Analysis

Each water sample has a 10% chance of containing high levels of organic solids. Assume samples are independent. For the next 18 samples:

Problem 1: Probability that exactly 2 contain high solids?

Solution:

X \sim B(18, 0.1)

P(X = 2) = \binom{18}{2} (0.1)^2 (0.9)^{16} = 153 \times 0.01 \times 0.1853 = 0.284

Problem 2: Probability that at least 4 samples contain high solids?

Solution:

\begin{aligned} P(X \geq 4) &= 1 - P(X \leq 3) \\ &= 1 - \sum_{x=0}^{3} \binom{18}{x} (0.1)^x (0.9)^{18-x} \\ &= 1 - [0.150 + 0.300 + 0.284 + 0.168] = 0.098 \end{aligned}

Problem 3: Mean and variance?

Solution:

\begin{aligned} E(X) &= np = 18 \times 0.1 = 1.8 \\ V(X) &= np(1-p) = 18 \times 0.1 \times 0.9 = 1.62 \end{aligned}

[1] "Water Sample Binomial Analysis:"
       n     p test_values prob_exactly_2 prob_at_least_4 prob_at_least_4_alt
   <num> <num>      <list>          <num>           <num>               <num>
1:    18   0.1         2,4      0.2835121      0.09819684          0.09819684
   prob_3_to_7 mean_binomial variance_binomial sd_binomial
         <num>         <num>             <num>       <num>
1:   0.2660305           1.8              1.62    1.272792
[1] "Binomial Probability Table (first 9 values):"
       x  probability cumulative
   <int>        <num>      <num>
1:     0 0.1500946353  0.1500946
2:     1 0.3001892706  0.4502839
3:     2 0.2835120889  0.7337960
4:     3 0.1680071638  0.9018032
5:     4 0.0700029849  0.9718061
6:     5 0.0217787064  0.9935848
7:     6 0.0052430219  0.9988279
8:     7 0.0009986708  0.9998265
9:     8 0.0001525747  0.9999791
# Example 3-16: Water Sample Analysis (Binomial)
water_sample_data <- data.table(
  n = 18,
  p = 0.1,
  test_values = list(c(2, 4))
) %>%
  fmutate(
    # Problem 1: Exactly 2 samples
    prob_exactly_2 = dbinom(2, size = n, prob = p),
    # Problem 2: At least 4 samples
    prob_at_least_4 = 1 - pbinom(3, size = n, prob = p),
    prob_at_least_4_alt = pbinom(3, size = n, prob = p, lower.tail = FALSE),
    # Problem 3: Between 3 and 7 (inclusive)
    prob_3_to_7 = pbinom(7, size = n, prob = p) - pbinom(2, size = n, prob = p),
    # Mean and variance
    mean_binomial = n * p,
    variance_binomial = n * p * (1 - p),
    sd_binomial = sqrt(variance_binomial)
  )

print("Water Sample Binomial Analysis:")
print(water_sample_data)

# Create binomial probability table
binomial_table <- data.table(
  x = 0:8
) %>%
  fmutate(
    probability = dbinom(x, size = 18, prob = 0.1),
    cumulative = pbinom(x, size = 18, prob = 0.1)
  )

print("Binomial Probability Table (first 9 values):")
print(binomial_table)

fwrite(binomial_table, "data/binomial_probabilities.csv")

1.9 Poisson Process

NotePoisson Process

A Poisson process models events occurring randomly over time or space. Examples include:

  • Email arrivals at a server
  • Radioactive decay
  • Manufacturing defects
  • Customer arrivals

Definition: A Poisson process with rate \lambda has these properties:

  1. Independence: Events in disjoint intervals are independent
  2. Stationarity: Rate is constant over time
  3. Ordinarity: At most one event occurs in any infinitesimal interval

Applications:

  • Reliability engineering
  • Queuing theory
  • Quality control
  • Network traffic modeling
Figure 21: Events occurring randomly in a Poisson process

1.9.1 Poisson Distribution

NotePoisson Distribution

If events occur according to a Poisson process with rate \lambda, then the number of events X in a unit interval has a Poisson distribution.

Probability Mass Function:

f(x) = P(X = x) = \frac{\lambda^x e^{-\lambda}}{x!}

for x = 0, 1, 2, \ldots

Parameter:

  • \lambda > 0: average number of events per unit interval

Mean and Variance:

E(X) = V(X) = \lambda

Key Property: Mean equals variance (equidispersion)

Notation: X \sim \text{Poisson}(\lambda)

(a)
(b)
(c)
Figure 22: Poisson distributions for selected values of \lambda
TipExample 3-17: Copper Wire Flaws

Flaws in copper wire follow a Poisson distribution with mean 2.3 flaws per millimeter.

Problem 1: Probability of exactly 2 flaws in 1 millimeter?

Solution: X \sim \text{Poisson}(2.3), P(X = 2) = \frac{e^{-2.3} \times 2.3^2}{2!} = \frac{e^{-2.3} \times 5.29}{2} = 0.265

Problem 2: Probability of 10 flaws in 5 millimeters?

Solution: For 5 mm, \lambda = 5 \times 2.3 = 11.5 P(X = 10) = \frac{e^{-11.5} \times 11.5^{10}}{10!} = 0.113

[1] "Poisson Distribution Analysis:"
   lambda_per_mm test_scenarios prob_2_in_1mm lambda_5mm prob_10_in_5mm
           <num>         <list>         <num>      <num>          <num>
1:           2.3            1,5     0.2651846       11.5      0.1129351
   mean_1mm variance_1mm mean_5mm variance_5mm
      <num>        <num>    <num>        <num>
1:      2.3          2.3     11.5         11.5
[1] "Poisson Table for 1mm (lambda = 2.3):"
       x probability cumulative
   <int>       <num>      <num>
1:     0  0.10025884  0.1002588
2:     1  0.23059534  0.3308542
3:     2  0.26518464  0.5960388
4:     3  0.20330823  0.7993471
5:     4  0.11690223  0.9162493
6:     5  0.05377503  0.9700243
# Example 3-17: Copper Wire Flaws (Poisson)
poisson_data <- data.table(
  lambda_per_mm = 2.3,
  test_scenarios = list(c(1, 5)) # 1 mm and 5 mm
) %>%
  fmutate(
    # Problem 1: Exactly 2 flaws in 1 mm
    prob_2_in_1mm = dpois(2, lambda = lambda_per_mm),
    # Problem 2: 10 flaws in 5 mm
    lambda_5mm = lambda_per_mm * 5,
    prob_10_in_5mm = dpois(10, lambda = lambda_5mm),
    # Additional calculations
    mean_1mm = lambda_per_mm,
    variance_1mm = lambda_per_mm,
    mean_5mm = lambda_5mm,
    variance_5mm = lambda_5mm
  )

print("Poisson Distribution Analysis:")
print(poisson_data)

# Create Poisson probability tables
poisson_1mm <- data.table(x = 0:10) %>%
  fmutate(
    probability = dpois(x, lambda = 2.3),
    cumulative = ppois(x, lambda = 2.3)
  )

poisson_5mm <- data.table(x = 0:20) %>%
  fmutate(
    probability = dpois(x, lambda = 11.5),
    cumulative = ppois(x, lambda = 11.5)
  )

print("Poisson Table for 1mm (lambda = 2.3):")
print(head(poisson_1mm))

fwrite(poisson_1mm, "data/poisson_1mm.csv")
fwrite(poisson_5mm, "data/poisson_5mm.csv")

1.9.2 Exponential Distribution

NoteExponential Distribution

The exponential distribution models the time between events in a Poisson process.

Probability Density Function:

f(x) = \lambda e^{-\lambda x}, \quad x \geq 0

Cumulative Distribution Function:

F(x) = 1 - e^{-\lambda x}, \quad x \geq 0

Parameter:

  • \lambda > 0: rate parameter (events per unit time)

Mean and Variance:

\begin{aligned} E(X) &= \frac{1}{\lambda} \\ V(X) &= \frac{1}{\lambda^2} \end{aligned}

Memoryless Property: P(X > s + t | X > s) = P(X > t)

Applications: Reliability analysis, queuing systems, survival analysis

Figure 23: Exponential probability density functions for selected values of \lambda
TipExample 3-18: Computer Network Log-ons

User log-ons to a system follow a Poisson process with mean 25 log-ons per hour.

Problem: Probability of no log-ons in a 6-minute interval?

Solution: Let X = time until first log-on (in hours). Then X \sim \text{Exponential}(25).

We want P(X > 0.1) since 6 minutes = 0.1 hour.

P(X > 0.1) = e^{-25 \times 0.1} = e^{-2.5} = 0.082

Alternative approach: Number of events in 0.1 hour ~ Poisson(2.5) P(\text{0 events}) = \frac{e^{-2.5} \times 2.5^0}{0!} = e^{-2.5} = 0.082

[1] "Network Log-on Analysis:"
   lambda_per_hour time_interval_minutes time_interval_hours prob_no_logons
             <num>                 <num>               <num>          <num>
1:              25                     6                 0.1       0.082085
   prob_no_logons_alt expected_events prob_0_events_poisson mean_time_between
                <num>           <num>                 <num>             <num>
1:           0.082085             2.5              0.082085              0.04
   mean_time_minutes
               <num>
1:               2.4
[1] "Exponential Probabilities for Various Times:"
   time_hours  prob_exceed prob_within time_minutes
        <num>        <num>       <num>        <num>
1:        0.1 8.208500e-02   0.9179150            6
2:        0.2 6.737947e-03   0.9932621           12
3:        0.5 3.726653e-06   0.9999963           30
4:        1.0 1.388794e-11   1.0000000           60
# Example 3-18: Computer Network Log-ons (Exponential)
network_data <- data.table(
  lambda_per_hour = 25,
  time_interval_minutes = 6
) %>%
  fmutate(
    time_interval_hours = time_interval_minutes / 60,
    # Probability of no log-ons in 6 minutes
    prob_no_logons = pexp(time_interval_hours, rate = lambda_per_hour, lower.tail = FALSE),
    prob_no_logons_alt = exp(-lambda_per_hour * time_interval_hours),
    # Verification using Poisson (events in interval)
    expected_events = lambda_per_hour * time_interval_hours,
    prob_0_events_poisson = dpois(0, lambda = expected_events),
    # Mean time between log-ons
    mean_time_between = 1 / lambda_per_hour,
    # Convert to minutes
    mean_time_minutes = mean_time_between * 60
  )

print("Network Log-on Analysis:")
print(network_data)

# Additional exponential calculations
exp_calculations <- data.table(
  time_hours = c(0.1, 0.2, 0.5, 1.0)
) %>%
  fmutate(
    prob_exceed = pexp(time_hours, rate = 25, lower.tail = FALSE),
    prob_within = pexp(time_hours, rate = 25),
    time_minutes = time_hours * 60
  )

print("Exponential Probabilities for Various Times:")
print(exp_calculations)

1.10 Normal Approximation to the Binomial and Poisson Distributions

1.10.1 Binomial Distribution Approximation

NoteNormal Approximation to Binomial

When n is large, the binomial distribution approaches normality due to the Central Limit Theorem.

Approximation: If X \sim B(n, p), then for large n: Z = \frac{X - np}{\sqrt{np(1-p)}} \approx N(0, 1)

Rule of Thumb: Use when np > 5 and n(1-p) > 5

Continuity Correction: Since we’re approximating discrete with continuous:

  • P(X = k) \approx P(k - 0.5 < Y < k + 0.5)
  • P(X \leq k) \approx P(Y \leq k + 0.5)
  • P(X \geq k) \approx P(Y \geq k - 0.5)

where Y \sim N(np, np(1-p)).

Figure 24: Normal approximation to binomial distribution
TipExample 3-19: Normal Approximation to Binomial

For n = 50 bits transmitted with error probability p = 0.1:

Exact calculation: P(X \leq 2) = \sum_{x=0}^{2} \binom{50}{x} (0.1)^x (0.9)^{50-x} = 0.1117

Normal approximation: X \sim B(50, 0.1) approximately N(5, 4.5)

With continuity correction:

\begin{aligned} P(X \leq 2) &\approx P\left(Z \leq \frac{2.5 - 5}{\sqrt{4.5}}\right) \\ &= P(Z \leq -1.18) = 0.119 \end{aligned}

Comparison: Exact = 0.1117, Approximation = 0.119 (very close!)

[1] "Normal Approximation to Binomial:"
       n     p test_value    np    nq conditions_met exact_prob mu_approx
   <num> <num>      <num> <num> <num>         <lgcl>      <num>     <num>
1:    50   0.1          2     5    45          FALSE  0.1117288         5
   sigma_approx z_score_no_cc approx_no_cc z_score_with_cc approx_with_cc
          <num>         <num>        <num>           <num>          <num>
1:      2.12132     -1.414214    0.0786496       -1.178511      0.1192964
   error_no_cc error_with_cc
         <num>         <num>
1:  0.03307915   0.007567658
[1] "Comparison Table (first 9 values):"
       x       exact  approx_cc       error
   <int>       <num>      <num>       <num>
1:     0 0.005153775 0.01694743 0.011793652
2:     1 0.033785860 0.04948008 0.015694217
3:     2 0.111728756 0.11929641 0.007567658
4:     3 0.250293906 0.23975006 0.010543845
5:     4 0.431198407 0.40683186 0.024366549
6:     5 0.616123008 0.59316814 0.022954866
7:     6 0.770226842 0.76024994 0.009976903
8:     7 0.877854916 0.88070359 0.002848669
9:     8 0.942132794 0.95051992 0.008387129
# Example 3-19: Normal Approximation to Binomial
normal_approx_data <- data.table(
  n = 50,
  p = 0.1,
  test_value = 2
) %>%
  fmutate(
    # Check conditions for normal approximation
    np = n * p,
    nq = n * (1 - p),
    conditions_met = (np > 5) & (nq > 5),
    # Exact binomial calculation
    exact_prob = pbinom(test_value, size = n, prob = p),
    # Normal approximation parameters
    mu_approx = np,
    sigma_approx = sqrt(np * (1 - p)),
    # Normal approximation without continuity correction
    z_score_no_cc = (test_value - mu_approx) / sigma_approx,
    approx_no_cc = pnorm(z_score_no_cc),
    # Normal approximation with continuity correction
    z_score_with_cc = (test_value + 0.5 - mu_approx) / sigma_approx,
    approx_with_cc = pnorm(z_score_with_cc),
    # Error calculations
    error_no_cc = abs(exact_prob - approx_no_cc),
    error_with_cc = abs(exact_prob - approx_with_cc)
  )

print("Normal Approximation to Binomial:")
print(normal_approx_data)

# Compare multiple values
comparison_table <- data.table(x = 0:8) %>%
  fmutate(
    exact = pbinom(x, size = 50, prob = 0.1),
    approx_cc = pnorm((x + 0.5 - 5) / sqrt(4.5)),
    error = abs(exact - approx_cc)
  )

print("Comparison Table (first 9 values):")
print(comparison_table)

1.10.2 Poisson Distribution Approximation

NoteNormal Approximation to Poisson

For large \lambda, the Poisson distribution approaches normality.

Approximation: If X \sim \text{Poisson}(\lambda), then for large \lambda: Z = \frac{X - \lambda}{\sqrt{\lambda}} \approx N(0, 1)

Rule of Thumb: Use when \lambda > 5

Continuity Correction: Apply the same corrections as for binomial approximation.

TipExample 3-20: Normal Approximation to Poisson

Contamination particles in water follow Poisson(1000). Find P(X < 950).

Exact: P(X < 950) = \sum_{x=0}^{949} \frac{e^{-1000} \times 1000^x}{x!} (computationally intensive)

Normal approximation: X \sim \text{Poisson}(1000) approximately N(1000, 1000)

With continuity correction:

\begin{aligned} P(X < 950) &= P(X \leq 949) \\ &\approx P\left(Z \leq \frac{949.5 - 1000}{\sqrt{1000}}\right) \\ &= P(Z \leq -1.60) = 0.055 \end{aligned}

[1] "Normal Approximation to Poisson:"
   lambda test_value condition_met exact_prob_approx mu_approx sigma_approx
    <num>      <num>        <lgcl>             <num>     <num>        <num>
1:   1000        950          TRUE        0.05420667      1000     31.62278
    z_score normal_approx approx_error
      <num>         <num>        <num>
1: -1.59695     0.0551384 0.0009317283
[1] "Poisson Approximation Examples:"
   lambda test_x     exact   z_score    approx       error
    <num>  <num>     <num>     <num>     <num>       <num>
1:     10     15 0.9512596 1.7392527 0.9590048 0.007745243
2:     25     30 0.8633089 1.1000000 0.8643339 0.001025070
3:     50     55 0.7844704 0.7778175 0.7816617 0.002808718
4:    100    105 0.7128079 0.5500000 0.7088403 0.003967569
# Example 3-20: Normal Approximation to Poisson
poisson_approx_data <- data.table(
  lambda = 1000,
  test_value = 950
) %>%
  fmutate(
    # Check condition for normal approximation
    condition_met = lambda > 5,
    # Exact Poisson (approximated due to computational limits)
    exact_prob_approx = ppois(test_value - 1, lambda = lambda), # P(X < 950) = P(X <= 949)
    # Normal approximation parameters
    mu_approx = lambda,
    sigma_approx = sqrt(lambda),
    # Normal approximation with continuity correction
    z_score = (test_value - 0.5 - mu_approx) / sigma_approx,
    normal_approx = pnorm(z_score),
    # Error (approximate since exact is computationally intensive)
    approx_error = abs(exact_prob_approx - normal_approx)
  )

print("Normal Approximation to Poisson:")
print(poisson_approx_data)

# Additional Poisson approximation examples
poisson_examples <- data.table(
  lambda = c(10, 25, 50, 100),
  test_x = c(15, 30, 55, 105)
) %>%
  fmutate(
    exact = ppois(test_x, lambda = lambda),
    z_score = (test_x + 0.5 - lambda) / sqrt(lambda),
    approx = pnorm(z_score),
    error = abs(exact - approx)
  )

print("Poisson Approximation Examples:")
print(poisson_examples)

1.11 More than One Random Variable and Independence

1.11.1 Joint Distributions

NoteJoint Probability Distributions

When multiple random variables are measured simultaneously, we need joint probability distributions.

Joint PDF (Continuous): For continuous random variables X and Y:

P(a < X < b, c < Y < d) = \int_a^b \int_c^d f(x,y) \, dy \, dx

Properties:

  • f(x,y) \geq 0 for all (x,y)
  • \int_{-\infty}^{\infty} \int_{-\infty}^{\infty} f(x,y) \, dy \, dx = 1

Joint PMF (Discrete): For discrete random variables: f(x,y) = P(X = x, Y = y)

Marginal Distributions:

  • f_X(x) = \int_{-\infty}^{\infty} f(x,y) \, dy (continuous)
  • f_X(x) = \sum_y f(x,y) (discrete)
Figure 25: Scatter diagram showing joint behavior of two variables
Figure 26: Joint probability density function surface
Figure 27: Probability as volume under joint PDF

1.11.2 Independence

NoteIndependence of Random Variables

Random variables X_1, X_2, \ldots, X_n are independent if:

P(X_1 \in E_1, X_2 \in E_2, \ldots, X_n \in E_n) = P(X_1 \in E_1) \times P(X_2 \in E_2) \times \cdots \times P(X_n \in E_n)

for any sets E_1, E_2, \ldots, E_n.

Equivalent Conditions:

  • Continuous: f(x_1, x_2, \ldots, x_n) = f_{X_1}(x_1) \times f_{X_2}(x_2) \times \cdots \times f_{X_n}(x_n)
  • Discrete: f(x_1, x_2, \ldots, x_n) = f_{X_1}(x_1) \times f_{X_2}(x_2) \times \cdots \times f_{X_n}(x_n)

Practical Meaning: Knowledge about one variable provides no information about others.

TipExample 3-21: Shaft Diameter Independence

Shaft diameters are normally distributed with mean 0.2508 inch and standard deviation 0.0005 inch. Each shaft has probability 0.919 of meeting specifications.

Problem: If diameters are independent, what’s the probability that all 10 shafts meet specifications?

Solution: \begin{aligned} P(\text{all 10 meet specs}) &= P(X_1 \text{ meets}) \times P(X_2 \text{ meets}) \times \cdots \times P(X_{10} \text{ meets}) \\ &= (0.919)^{10} = 0.430 \end{aligned}

Interpretation: Only 43% chance that all 10 shafts will be acceptable.

TipExample 3-22: System Reliability

A system operates if there’s a functional path from left to right. Components function independently with given probabilities.

Figure 28: System reliability diagram

Solution: For a series system: P(\text{system works}) = P(C_1 \text{ and } C_2) = P(C_1) \times P(C_2) = 0.9 \times 0.95 = 0.855

For parallel systems, calculate probability that at least one component works.

1.12 Functions of Random Variables

1.12.1 Linear Functions of Independent Random Variables

NoteLinear Combinations of Independent Random Variables

For independent random variables X_1, X_2, \ldots, X_n with means \mu_i and variances \sigma_i^2, consider the linear function:

Y = c_0 + c_1X_1 + c_2X_2 + \cdots + c_nX_n

Mean and Variance:

\begin{aligned} E(Y) &= c_0 + c_1\mu_1 + c_2\mu_2 + \cdots + c_n\mu_n \\ V(Y) &= c_1^2\sigma_1^2 + c_2^2\sigma_2^2 + \cdots + c_n^2\sigma_n^2 \end{aligned}

Key Properties:

  • Expected value of a sum equals sum of expected values
  • For independent variables, variance of a sum equals sum of variances
  • Constants factor out of variance as squares

Special Case: If X_1, X_2, \ldots, X_n are independent and normally distributed, then Y is also normally distributed.

TipExample 3-23: Rectangular Part Perimeter

A rectangular part has length X_1 and width X_2 that are independent and normally distributed: - X_1 \sim N(2, 0.1^2) cm - X_2 \sim N(5, 0.2^2) cm

The perimeter is Y = 2X_1 + 2X_2.

Solution:

\begin{aligned} E(Y) &= 2E(X_1) + 2E(X_2) = 2(2) + 2(5) = 14 \text{ cm} \\ V(Y) &= 2^2V(X_1) + 2^2V(X_2) = 4(0.1^2) + 4(0.2^2) \\ &= 4(0.01) + 4(0.04) = 0.04 + 0.16 = 0.20 \text{ cm}^2 \\ \sigma_Y &= \sqrt{0.20} = 0.447 \text{ cm} \end{aligned}

Since X_1 and X_2 are normal and independent, Y \sim N(14, 0.20).

Probability calculation: P(Y > 14.5) = P\left(Z > \frac{14.5 - 14}{0.447}\right) = P(Z > 1.12) = 0.131

1.12.2 Linear Functions of Random Variables That Are Not Independent

NoteCovariance and Correlation

When random variables are not independent, we need to account for their relationship.

Covariance: \text{Cov}(X, Y) = E[(X - \mu_X)(Y - \mu_Y)] = E(XY) - \mu_X\mu_Y

Correlation Coefficient: \rho_{XY} = \frac{\text{Cov}(X, Y)}{\sigma_X \sigma_Y}

Properties:

  • -1 \leq \rho_{XY} \leq 1
  • \rho_{XY} = 0 indicates no linear relationship
  • |\rho_{XY}| = 1 indicates perfect linear relationship
  • If X and Y are independent, then \rho_{XY} = 0 (but not vice versa)

General Variance Formula: For Y = c_0 + c_1X_1 + c_2X_2 + \cdots + c_nX_n:

V(Y) = \sum_{i=1}^n c_i^2\sigma_i^2 + 2\sum_{i<j} c_ic_j\text{Cov}(X_i, X_j)

TipExample 3-24: Portfolio Risk

An investment portfolio consists of two stocks with returns X_1 and X_2:

  • E(X_1) = 0.12, V(X_1) = 0.04
  • E(X_2) = 0.08, V(X_2) = 0.02
  • \text{Cov}(X_1, X_2) = 0.01

Portfolio return: Y = 0.6X_1 + 0.4X_2

Solution:

\begin{aligned} E(Y) &= 0.6(0.12) + 0.4(0.08) = 0.072 + 0.032 = 0.104 \\ V(Y) &= (0.6)^2(0.04) + (0.4)^2(0.02) + 2(0.6)(0.4)(0.01) \\ &= 0.0144 + 0.0032 + 0.0048 = 0.0224 \end{aligned}

Interpretation: Positive covariance increases portfolio risk compared to independent case.

1.12.3 Nonlinear Functions of Independent Random Variables

NotePropagation of Error Formula

For nonlinear functions, we use Taylor series approximation around the means.

Single Variable: If Y = h(X) where X has mean \mu_X and variance \sigma_X^2:

\begin{aligned} E(Y) &\approx h(\mu_X) \\ V(Y) &\approx \left(\frac{dh}{dx}\bigg|_{x=\mu_X}\right)^2 \sigma_X^2 \end{aligned}

Multiple Variables: If Y = h(X_1, X_2, \ldots, X_n) with independent X_i:

\begin{aligned} E(Y) &\approx h(\mu_1, \mu_2, \ldots, \mu_n) \\ V(Y) &\approx \sum_{i=1}^n \left(\frac{\partial h}{\partial x_i}\bigg|_{\boldsymbol{\mu}}\right)^2 \sigma_i^2 \end{aligned}

Applications: Engineering tolerance analysis, measurement uncertainty

TipExample 3-25: Electrical Power Dissipation

Power dissipated by a resistor: P = I^2R where I is current and R is resistance.

Given: I \sim N(20, 0.1^2) amperes, R = 80 ohms (constant)

Solution: h(I) = I^2R = 80I^2, so \frac{dh}{dI} = 160I

\begin{aligned} E(P) &\approx h(\mu_I) = 80(20)^2 = 32,000 \text{ watts} \\ V(P) &\approx \left(\frac{dh}{dI}\bigg|_{I=20}\right)^2 \sigma_I^2 \\ &= (160 \times 20)^2 (0.1)^2 = (3200)^2(0.01) = 102,400 \text{ watts}^2 \\ \sigma_P &= \sqrt{102,400} = 320 \text{ watts} \end{aligned}

[1] "Power Dissipation Analysis:"
   current_mean current_sd resistance derivative_at_mean power_mean_approx
          <num>      <num>      <num>              <num>             <num>
1:           20        0.1         80               3200             32000
   power_variance_approx power_sd_approx exact_mean exact_variance exact_sd
                   <num>           <num>      <num>          <num>    <num>
1:                102400             320    32000.8       102401.3  320.002
[1] "Multiple Variable Function Analysis:"
     mu1 sigma1_sq   mu2 sigma2_sq   mu3 sigma3_sq dY_dX1 dY_dX2 dY_dX3
   <num>     <num> <num>     <num> <num>     <num>  <num>  <num>  <num>
1:    10         1     5      0.25     2      0.04    2.5      5  -12.5
   Y_mean_approx Y_variance_approx Y_sd_approx
           <num>             <num>       <num>
1:            25             18.75    4.330127
# Example 3-25: Electrical Power Dissipation (Propagation of Error)
power_analysis <- data.table(
  current_mean = 20,
  current_sd = 0.1,
  resistance = 80
) %>%
  fmutate(
    # Function: P = I^2 * R
    # Derivative: dP/dI = 2*I*R
    derivative_at_mean = 2 * current_mean * resistance,
    # Mean of P
    power_mean_approx = current_mean^2 * resistance,
    # Variance of P using propagation of error
    power_variance_approx = (derivative_at_mean)^2 * current_sd^2,
    power_sd_approx = sqrt(power_variance_approx),
    # Exact calculation for comparison (since I is normal, I^2 follows chi-square scaled)
    # For normal I, E[I^2] = mu^2 + sigma^2, Var[I^2] = 2*sigma^4 + 4*mu^2*sigma^2
    exact_mean = (current_mean^2 + current_sd^2) * resistance,
    exact_variance = (2 * current_sd^4 + 4 * current_mean^2 * current_sd^2) * resistance^2,
    exact_sd = sqrt(exact_variance)
  )

print("Power Dissipation Analysis:")
print(power_analysis)

# Multiple variable example: Y = X1*X2/X3
multi_var_data <- data.table(
  mu1 = 10, sigma1_sq = 1,
  mu2 = 5, sigma2_sq = 0.25,
  mu3 = 2, sigma3_sq = 0.04
) %>%
  fmutate(
    # Function: Y = X1*X2/X3
    # Partial derivatives at means
    dY_dX1 = mu2 / mu3,
    dY_dX2 = mu1 / mu3,
    dY_dX3 = -(mu1 * mu2) / (mu3^2),
    # Approximate mean
    Y_mean_approx = (mu1 * mu2) / mu3,
    # Approximate variance
    Y_variance_approx = (dY_dX1)^2 * sigma1_sq + (dY_dX2)^2 * sigma2_sq + (dY_dX3)^2 * sigma3_sq,
    Y_sd_approx = sqrt(Y_variance_approx)
  )

print("Multiple Variable Function Analysis:")
print(multi_var_data)
TipExample 3-26: Multiple Variable Function

Consider Y = \frac{X_1X_2}{X_3} where X_1, X_2, X_3 are independent with:

  • \mu_1 = 10, \sigma_1^2 = 1
  • \mu_2 = 5, \sigma_2^2 = 0.25
  • \mu_3 = 2, \sigma_3^2 = 0.04

Solution:

\frac{\partial h}{\partial x_1} = \frac{x_2}{x_3}, \quad \frac{\partial h}{\partial x_2} = \frac{x_1}{x_3}, \quad \frac{\partial h}{\partial x_3} = -\frac{x_1x_2}{x_3^2}

At (\mu_1, \mu_2, \mu_3) = (10, 5, 2):

\frac{\partial h}{\partial x_1}\bigg|_{\boldsymbol{\mu}} = \frac{5}{2} = 2.5, \quad \frac{\partial h}{\partial x_2}\bigg|_{\boldsymbol{\mu}} = \frac{10}{2} = 5, \quad \frac{\partial h}{\partial x_3}\bigg|_{\boldsymbol{\mu}} = -\frac{50}{4} = -12.5

\begin{aligned} E(Y) &\approx \frac{10 \times 5}{2} = 25 \\ V(Y) &\approx (2.5)^2(1) + (5)^2(0.25) + (-12.5)^2(0.04) \\ &= 6.25 + 6.25 + 6.25 = 18.75 \end{aligned}

1.13 Random Sample, Statistics, and the Central Limit Theorem

NoteRandom Sample and Statistics

Random Sample: Independent random variables X_1, X_2, \ldots, X_n with the same distribution are called a random sample of size n.

Statistic: A statistic is any function of the random variables in a random sample. Examples include:

  • Sample mean: \overline{X} = \frac{1}{n}\sum_{i=1}^n X_i
  • Sample variance: S^2 = \frac{1}{n-1}\sum_{i=1}^n (X_i - \overline{X})^2
  • Sample range: R = X_{(n)} - X_{(1)}

Sampling Distribution: The probability distribution of a statistic is called its sampling distribution.

Key Properties of Sample Mean: If X_1, X_2, \ldots, X_n is a random sample from a population with mean \mu and variance \sigma^2:

\begin{aligned} E(\overline{X}) &= \mu \\ V(\overline{X}) &= \frac{\sigma^2}{n} \\ \sigma_{\overline{X}} &= \frac{\sigma}{\sqrt{n}} \end{aligned}

NoteCentral Limit Theorem

Central Limit Theorem: If X_1, X_2, \ldots, X_n is a random sample of size n from a population with mean \mu and variance \sigma^2, then as n \to \infty:

Z = \frac{\overline{X} - \mu}{\sigma/\sqrt{n}} \xrightarrow{d} N(0, 1)

Key Points:

  • Applies regardless of the population distribution shape
  • Approximation improves as n increases
  • Rule of thumb: n \geq 30 for reasonable approximation
  • If population is normal, then \overline{X} is exactly normal for any n

Practical Importance: - Justifies normal approximations - Foundation for confidence intervals - Basis for hypothesis testing - Explains why sample means are approximately normal

(a) One die
(b) Two dice
(c) Three dice
(d) Five dice
(e) Ten dice
Figure 29: Distributions of average scores from throwing dice (demonstration of CLT)
TipExample 3-27: Resistor Manufacturing

An electronics company manufactures resistors with mean resistance 100 Ω and standard deviation 10 Ω. Find the probability that a random sample of n = 25 resistors has average resistance less than 95 Ω.

Solution: Let \overline{X} be the sample mean resistance.

By the Central Limit Theorem: \overline{X} \sim N\left(100, \frac{10^2}{25}\right) = N(100, 4)

\begin{aligned} P(\overline{X} < 95) &= P\left(\frac{\overline{X} - 100}{10/\sqrt{25}} < \frac{95 - 100}{2}\right) \\ &= P(Z < -2.5) = 0.0062 \end{aligned}

Interpretation: Only 0.62% chance that the sample mean is below 95 Ω.

[1] "Central Limit Theorem - Resistor Example:"
   population_mean population_sd sample_size test_value sample_mean_mean
             <num>         <num>       <num>      <num>            <num>
1:             100            10          25         95              100
   sample_mean_sd sample_mean_variance z_score probability percentile_5
            <num>                <num>   <num>       <num>        <num>
1:              2                    4    -2.5 0.006209665     96.71029
   percentile_95
           <num>
1:      103.2897
[1] "CLT Demonstration - Effect of Sample Size:"
   sample_size sample_mean_sd prob_below_95 prob_above_105
         <num>          <num>         <num>          <num>
1:           1      10.000000  3.085375e-01   3.085375e-01
2:           4       5.000000  1.586553e-01   1.586553e-01
3:           9       3.333333  6.680720e-02   6.680720e-02
4:          16       2.500000  2.275013e-02   2.275013e-02
5:          25       2.000000  6.209665e-03   6.209665e-03
6:          36       1.666667  1.349898e-03   1.349898e-03
7:          49       1.428571  2.326291e-04   2.326291e-04
8:          64       1.250000  3.167124e-05   3.167124e-05
# Example 3-27: Resistor Manufacturing (Central Limit Theorem)
resistor_clt <- data.table(
  population_mean = 100,
  population_sd = 10,
  sample_size = 25,
  test_value = 95
) %>%
  fmutate(
    # Sample mean distribution
    sample_mean_mean = population_mean,
    sample_mean_sd = population_sd / sqrt(sample_size),
    sample_mean_variance = sample_mean_sd^2,
    # Probability calculation
    z_score = (test_value - sample_mean_mean) / sample_mean_sd,
    probability = pnorm(z_score),
    # Additional percentiles
    percentile_5 = qnorm(0.05, mean = sample_mean_mean, sd = sample_mean_sd),
    percentile_95 = qnorm(0.95, mean = sample_mean_mean, sd = sample_mean_sd)
  )

print("Central Limit Theorem - Resistor Example:")
print(resistor_clt)

# CLT demonstration with different sample sizes
clt_demo <- data.table(
  sample_size = c(1, 4, 9, 16, 25, 36, 49, 64)
) %>%
  fmutate(
    sample_mean_sd = 10 / sqrt(sample_size),
    prob_below_95 = pnorm(95, mean = 100, sd = sample_mean_sd),
    prob_above_105 = pnorm(105, mean = 100, sd = sample_mean_sd, lower.tail = FALSE)
  )

print("CLT Demonstration - Effect of Sample Size:")
print(clt_demo)
TipExample 3-28: Quality Control Application

A production process has mean output 500 units/hour with standard deviation 50 units/hour. If we observe production for 36 hours, what’s the probability that average hourly production exceeds 510 units?

Solution: n = 36, \mu = 500, \sigma = 50

\begin{aligned} P(\overline{X} > 510) &= P\left(Z > \frac{510 - 500}{50/\sqrt{36}}\right) \\ &= P\left(Z > \frac{10}{50/6}\right) \\ &= P(Z > 1.2) = 1 - 0.8849 = 0.1151 \end{aligned}

Interpretation: About 11.5% chance of observing such high average production.

1.14 Summary and Key Concepts

ImportantChapter 3 Summary

Continuous Random Variables:

  • Probability density function (PDF): P(a < X < b) = \int_a^b f(x)dx
  • Cumulative distribution function (CDF): F(x) = P(X \leq x)
  • Mean: \mu = \int_{-\infty}^{\infty} x f(x)dx
  • Variance: \sigma^2 = \int_{-\infty}^{\infty} (x-\mu)^2 f(x)dx

Important Continuous Distributions:

  • Normal: Bell-shaped, symmetric, completely specified by \mu and \sigma^2
  • Lognormal: For positive variables, related to normal via logarithm
  • Exponential: Memoryless, models time between events
  • Gamma: Generalizes exponential, models waiting times
  • Weibull: Flexible shape, widely used in reliability
  • Beta: Defined on [0,1], models proportions

Discrete Random Variables:

  • Probability mass function (PMF): f(x) = P(X = x)
  • Mean: \mu = \sum x f(x)
  • Variance: \sigma^2 = \sum (x-\mu)^2 f(x)

Important Discrete Distributions:

  • Binomial: Fixed number of independent trials
  • Poisson: Counts of rare events
  • Geometric: Number of trials until first success
  • Hypergeometric: Sampling without replacement

Multiple Random Variables:

  • Independence: Joint distribution factors
  • Linear combinations: E(aX + bY) = aE(X) + bE(Y)
  • For independent variables: V(aX + bY) = a^2V(X) + b^2V(Y)
  • Covariance and correlation measure dependence

Central Limit Theorem:

  • Sample means approach normal distribution
  • Foundation for statistical inference
  • Explains robustness of normal-based methods

Applications:

  • Quality control and process monitoring
  • Reliability and survival analysis
  • Risk assessment and decision making
  • Experimental design and data analysis
[1] "Distribution Summary Statistics:"
   distribution sample_mean sample_sd  sample_min sample_max sample_range
         <char>       <num>     <num>       <num>      <num>        <num>
1:       Normal    50.90406  9.128159 26.90831124   71.87333     44.96502
2:  Exponential    10.43276  9.353413  0.04367371   43.65911     43.61544
3:      Weibull    88.00317 42.605619  5.82109597  189.09828    183.27719
4:    Lognormal    60.70836 31.776841 10.42973266  186.75246    176.32273
          cv
       <num>
1: 0.1793208
2: 0.8965424
3: 0.4841373
4: 0.5234344
[1] "Parameter Estimates:"
   distribution param1_name param1_estimate param2_name param2_estimate
         <char>      <char>           <num>      <char>           <num>
1:       Normal        mean      50.9040591          sd       9.0824033
2:  Exponential        rate       0.0958519        <NA>              NA
3:      Weibull       shape       2.1616282       scale      98.9731545
4:    Lognormal     meanlog       3.9722223       sdlog       0.5320079
[1] "Goodness of Fit Tests:"
   distribution ks_statistic ks_p_value good_fit
         <char>        <num>      <num>   <lgcl>
1:       Normal   0.05871913  0.8807748     TRUE
2:  Exponential   0.07511794  0.6251819     TRUE
3:      Weibull   0.09167937  0.3699697     TRUE
4:    Lognormal   0.09690997  0.3046243     TRUE
# Comprehensive Summary and Distribution Fitting Examples
library(fitdistrplus)

# Generate sample data for distribution fitting
set.seed(123)

# Example datasets
normal_sample <- rnorm(100, mean = 50, sd = 10)
exponential_sample <- rexp(100, rate = 0.1)
weibull_sample <- rweibull(100, shape = 2, scale = 100)
lognormal_sample <- rlnorm(100, meanlog = 4, sdlog = 0.5)

# Create comprehensive dataset
sample_data <- data.table(
  normal_data = normal_sample,
  exponential_data = exponential_sample,
  weibull_data = weibull_sample,
  lognormal_data = lognormal_sample
) %>%
  fmutate(
    observation = 1:fnobs(normal_data)
  )

# Fit distributions using fitdistrplus
fit_normal <- fitdist(sample_data$normal_data, "norm")
fit_exponential <- fitdist(sample_data$exponential_data, "exp")
fit_weibull <- fitdist(sample_data$weibull_data, "weibull")
fit_lognormal <- fitdist(sample_data$lognormal_data, "lnorm")

# Summary statistics for each distribution
distribution_summary <- data.table(
  distribution = c("Normal", "Exponential", "Weibull", "Lognormal"),
  sample_mean = c(
    fmean(sample_data$normal_data),
    fmean(sample_data$exponential_data),
    fmean(sample_data$weibull_data),
    fmean(sample_data$lognormal_data)
  ),
  sample_sd = c(
    fsd(sample_data$normal_data),
    fsd(sample_data$exponential_data),
    fsd(sample_data$weibull_data),
    fsd(sample_data$lognormal_data)
  ),
  sample_min = c(
    fmin(sample_data$normal_data),
    fmin(sample_data$exponential_data),
    fmin(sample_data$weibull_data),
    fmin(sample_data$lognormal_data)
  ),
  sample_max = c(
    fmax(sample_data$normal_data),
    fmax(sample_data$exponential_data),
    fmax(sample_data$weibull_data),
    fmax(sample_data$lognormal_data)
  )
) %>%
  fmutate(
    sample_range = sample_max - sample_min,
    cv = sample_sd / sample_mean
  )

print("Distribution Summary Statistics:")
print(distribution_summary)

# Parameter estimates
param_estimates <- data.table(
  distribution = c("Normal", "Exponential", "Weibull", "Lognormal"),
  param1_name = c("mean", "rate", "shape", "meanlog"),
  param1_estimate = c(
    fit_normal$estimate[1],
    fit_exponential$estimate[1],
    fit_weibull$estimate[1],
    fit_lognormal$estimate[1]
  ),
  param2_name = c("sd", NA, "scale", "sdlog"),
  param2_estimate = c(
    fit_normal$estimate[2],
    NA,
    fit_weibull$estimate[2],
    fit_lognormal$estimate[2]
  )
)

print("Parameter Estimates:")
print(param_estimates)

# Goodness of fit tests
gof_tests <- data.table(
  distribution = c("Normal", "Exponential", "Weibull", "Lognormal"),
  ks_statistic = c(
    ks.test(sample_data$normal_data, "pnorm",
      mean = fit_normal$estimate[1], sd = fit_normal$estimate[2]
    )$statistic,
    ks.test(sample_data$exponential_data, "pexp",
      rate = fit_exponential$estimate[1]
    )$statistic,
    ks.test(sample_data$weibull_data, "pweibull",
      shape = fit_weibull$estimate[1], scale = fit_weibull$estimate[2]
    )$statistic,
    ks.test(sample_data$lognormal_data, "plnorm",
      meanlog = fit_lognormal$estimate[1], sdlog = fit_lognormal$estimate[2]
    )$statistic
  ),
  ks_p_value = c(
    ks.test(sample_data$normal_data, "pnorm",
      mean = fit_normal$estimate[1], sd = fit_normal$estimate[2]
    )$p.value,
    ks.test(sample_data$exponential_data, "pexp",
      rate = fit_exponential$estimate[1]
    )$p.value,
    ks.test(sample_data$weibull_data, "pweibull",
      shape = fit_weibull$estimate[1], scale = fit_weibull$estimate[2]
    )$p.value,
    ks.test(sample_data$lognormal_data, "plnorm",
      meanlog = fit_lognormal$estimate[1], sdlog = fit_lognormal$estimate[2]
    )$p.value
  )
) %>%
  fmutate(
    good_fit = ks_p_value > 0.05
  )

print("Goodness of Fit Tests:")
print(gof_tests)

# Save all datasets
fwrite(sample_data, "data/distribution_samples.csv")
fwrite(distribution_summary, "data/distribution_summary.csv")
fwrite(param_estimates, "data/parameter_estimates.csv")
fwrite(gof_tests, "data/goodness_of_fit.csv")

:::